Instance Verification Kit (IVK)
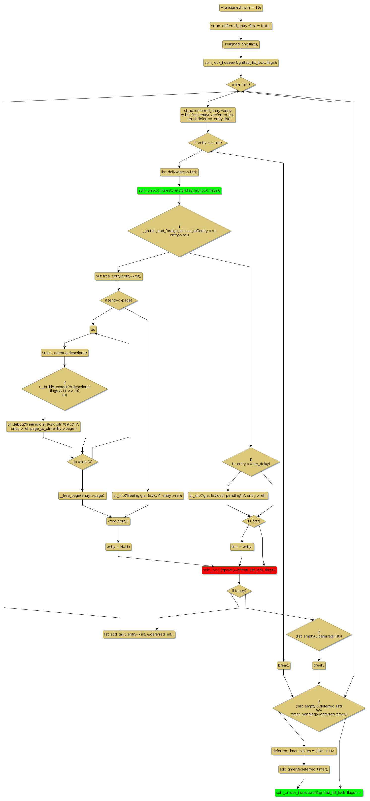
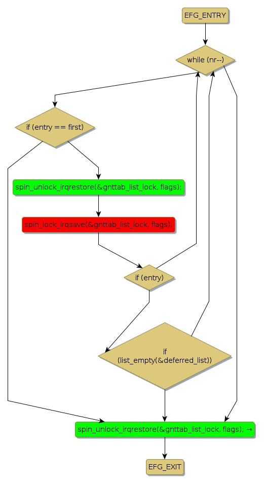
spin lock @ [10189+44+/linux-3.19-rc1/drivers/xen/grant-table.c]
Instance Signature: gnttab_list_lock
|
The Matching Pair Graph:
|
|
Function Name
|
Control Flow Graph (CFG)
|
Events Flow Graph (EFG)
|
Source Correspondence
|
|
gnttab_handle_deferred
|
|
|
[9317+22+/linux-3.19-rc1/drivers/xen/grant-table.c]
|